英雄联盟 yingxionglianmeng 分类>>
浙江省国民经济和社会发展LOL赛事- 英雄联盟投注官网- 英雄联盟投注中心下注盘口第十五个五年规划纲要
LOL赛事,英雄联盟投注官网,英雄联盟投注中心,英雄联盟下注盘口“十四五”时期是浙江发展极不寻常、极不平凡的五年,是牢记嘱托、克难奋进取得重大成就的五年。面对错综复杂的外部环境和艰巨繁重的改革发展稳定任务,全省上下紧密团结在以习为核心的党中央周围,深入践行“八八战略”,聚焦“一个首要任务、三个主攻方向、两个根本”,扎实推动高质量发展建设共同富裕示范区,深入实施“十项重大工程”,成功举办杭州亚运会、亚残运会,有效应对世纪疫情严重冲击和一系列重大风险挑战,实现经济稳进向好、社会和谐稳定,高水平全面建设社会主义现代化新征程实现良好开局。
经济实力实现重大跃升,地区生产总值连跨3个万亿元台阶、突破9万亿元,人均地区生产总值超过14万元,经营主体超1100万户。创新发展动能持续增强,创新浙江建设全面推进,新质生产力蓬勃发展,区域创新能力居全国第4,研发投入强度达3.3%左右,国家实验室、国家大科学装置、国际大科学计划实现新突破,以先进制造业为骨干的浙江特色现代化产业体系加快构建,高水平人才、专精特新“小巨人”、制造业单项冠军企业数量稳居全国第一方阵,集中涌现了一批国内外瞩目的科技企业。改革开放走在前列,全方位参与共建“一带一路”,世界一流强港硬核力量持续提升,宁波舟山新华·波罗的海国际航运中心发展指数升至全球第7,打好“稳拓调优”组合拳,成功落地全国首个大宗商品资源配置枢纽,新一轮义乌深化国际贸易综合改革全面开启,全球数字贸易博览会永久落户杭州,世界互联网大会乌镇峰会影响力持续放大,民营经济“五张榜单”连续两年实现大满贯,牵一发动全身的13项重大改革全面推进,“8+4”经济政策体系精准高效。城乡区域协调发展实现新提升,城乡区域收入差距持续缩小,长三角生态绿色一体化发展示范区加快建设,海洋经济综合实力升至全国第4,山区海岛县加快高质量发展,6个县(市、区)调出山区海岛县名单。美丽浙江建设更富成效,生态环境质量持续改善,生态质量指数、公众生态环境满意度全国领先,国家森林城市数量居全国第1,成功举办首个全国生态日主场活动、第五届世界生物圈保护区大会,“蓝色循环”海洋塑料废弃物治理模式获联合国地球卫士奖,可再生能源电力装机超过煤电装机。人民生活水平持续领先,城乡居民人均可支配收入居各省区首位,收入倍差缩小至1.81左右,基本公共服务一体化稳步推进,“医学高峰”建设实现新突破,文化强省建设扎实推进,文旅融合水平居全国第一方阵,“良渚论坛”、第六届世界佛教论坛有力促进国际文化交流、文明互鉴。社会治理效能更加显著,统筹发展和安全更加有力,平安浙江法治浙江建设迈上更高水平,新时代“枫桥经验”更加熠熠生辉,成为群众最具安全感的省份之一。新时代党建高地加快打造,清廉浙江建设扎实推进,党建“树导向、强保障”作用更加凸显,干在实处、走在前列、勇立潮头的鲜明标识进一步擦亮。
经过五年努力,“十四五”规划确定的主要目标任务顺利完成,我省经济社会发展跃上新台阶。这些重大成就的取得,根本在于以习为核心的党中央领航掌舵,在于习新时代中国特色社会主义思想科学指引,得益于省委省政府坚持“八八战略”一张蓝图绘到底,团结带领全省人民接续奋斗、接力拼搏,牢牢扭住高质量发展建设共同富裕示范区这一核心任务,坚定扛起经济大省挑大梁的责任担当,为我省推进共同富裕先行和中国式现代化省域先行注入笃定之力,推动浙江乘胜势再攀新高。
总的看,“十五五”时期,我省发展战略机遇和风险挑战并存、不确定难预料因素增多。外部环境的复杂变动往往是格局重塑、优势再造的重要时机,我省具备民营经济发达、城乡区域协调、文化底蕴深厚、整体生态优越、干部群众实干争先等优势,要坚持底线思维和战略思维,把困难挑战估计得更充分一些,把应对举措和政策储备谋划得更精准一些,坚定信心、保持定力,集中精力办好自己的事,努力在变局中赢得优势和主动,全力促进经济持续稳进向好、社会和谐稳定。
坚持以习新时代中国特色社会主义思想为指导,全面贯彻落实党的二十大和二十届历次全会精神,深入学习贯彻习重要讲话重要指示批示精神和考察浙江重要讲线”重要要求,统筹推进“五位一体”总体布局,协调推进“四个全面”战略布局,完整准确全面贯彻新发展理念,坚持稳中求进工作总基调,主动融入和服务构建新发展格局,深入践行“八八战略”,坚定扛起经济大省挑大梁的责任担当,紧扣高质量发展建设共同富裕示范区、加快打造“重要窗口”、奋力谱写中国式现代化浙江新篇章等重大使命,以高质量发展为首要任务,以缩小城乡差距、区域差距、收入差距为主攻方向,以改革创新为根本动力,以满足人民美好生活需要为根本目的,纵深推进全面从严治党,在推动经济实现质的有效提升和量的合理增长上走在前作示范,在推动人的全面发展、全体人民共同富裕上走在前作示范,努力为以中国式现代化全面推进强国建设、民族复兴伟业作出更大贡献。
——创新浙江建设、现代化产业体系构建实现重大突破,科创高地、先进制造业基地和人工智能创新发展高地全球竞争力影响力更加凸显。教育强省、科技强省、人才强省、浙江特色现代化产业体系基本建成,支持全面创新的制度体系更加成熟完善,创新体系整体效能显著提升,区域创新能力和制造业高质量发展水平保持全国前列并努力争先进位,人工智能可持续发展、领跑发展格局全面形成,产业结构全面优化,全要素生产率稳步提升,研发投入强度达3.5%以上,全员劳动生产率达30万元/人左右,制造业增加值占GDP比重保持基本稳定,规上工业增加值年均增长5.5%以上,“浙江制造”“浙江服务”品牌进一步打响,产业体系国际竞争力和安全韧性进一步增强。
——深度融入和服务构建新发展格局、高能级开放强省建设实现重大突破,国内大循环战略支点和国内国际双循环战略枢纽地位更加彰显。世界一流强港、中欧班列集结中心、长三角航空联运中心的全球辐射能力显著增强,大宗商品资源配置枢纽建设取得明显进展,货物贸易、服务贸易、数字贸易稳定增长、结构优化,服务最优、成本最低、效率最高的开放环境全面形成并持续提升,高能级开放强省基本建成,货物和服务贸易进出口总额占全国份额达12%左右;全面融入服务全国统一大市场建设,实现有效投资合理增长、投资结构更加优化、投资效益持续提高,努力成为引领消费转型升级的高地,内外贸一体化发展格局全面形成,畅通国内大循环和联通国内国际双循环的功能进一步增强。
——高水平文化强省建设实现重大突破,文以铸魂、文以赋能、文以兴业、文以惠民力量更加充沛。习新时代中国特色社会主义思想更加深入人心,文化事业文化产业更加繁荣,文化与科技、旅游、体育、民生在更高水平上实现融合发展,全社会创新创造活力更加有效激发,新型文化业态高质量发展,人的文明素养和社会文明程度全面提升,高水平文化强省基本建成,中华文明浙江标识更加鲜亮,文化发展综合实力走在全国前列,更好担负起新时代的文化使命。
——城乡一体融合高质量发展实现重大突破,全体人民共享高品质幸福生活更加可感可及。杭甬双城综合能级和综合辐射带动作用显著提升,山区海岛县内生发展动力更加强劲,县城综合承载能力进一步提升,和美乡村实现省域基本全覆盖;高质量充分就业取得新进展,居民收入增长与GDP增长同步,居民人均可支配收入达9万元左右,劳动报酬提高与劳动生产率提高同步,以中等收入群体为主体的橄榄型结构形成;社会保障制度更加优化更可持续,公共服务更加均衡普惠、共享可及,成为心生向往、情感归属、梦想成真的幸福家园。
——更高水平生态省建设实现重大突破,诗画浙江山清水秀的独特韵味更加动人。生态环境治理能力水平显著提升,产业结构、能源结构、交通运输结构进一步优化,新型能源体系、现代物流体系基本建成,绿色低碳循环发展的经济体系加快建立,2030年前碳达峰目标如期实现,生态环境质量进一步提升,地级及以上城市细颗粒物(PM2.5)浓度持续改善,优良水体比例持续提升,绿水青山就是金山银山转化通道进一步拓宽,更高水平生态省基本建成,继续在美丽中国建设中走在前列。
——治理体系和治理能力现代化实现重大突破,社会充满活力、安定有序的标识更加鲜明。打造新时代党建高地和清廉建设高地走深走实,党的全面领导巩固加强,社会主义民主法治更加健全,社会公平正义进一步彰显,各领域法治化水平全面提升,“大平安”理念更加深入人心,统筹发展和安全更加有力,新时代“枫桥经验”、“后陈经验”金名片持续擦亮,重点领域风险有效防范化解,社会治理和公共安全治理水平明显提高,建成平安中国示范区,中国特色社会主义社会治理和法治道路优越性在浙江充分彰显。
推动高等教育整体性跃升 。实施“双一流196”工程和高校基础设施提质工程。支持浙江大学加快迈向世界一流大学前列,支持西湖大学、宁波东方理工大学建设世界一流新型研究型大学,加快筹建钱塘大学(暂名),建成一批高水平应用型大学。加快一流学科建设,建立国家战略需求和科技发展、产业发展需求牵引的学科设置调整机制和人才培养模式,建设以登峰学科、优势特色学科为龙头的高水平学科体系。创新专业学位研究生培养模式,建设一批产教融合基地、工程师协同创新中心和研究生联合培养基地。提升教育教学国际化水平,积极开展国际合作和交流访问。
打造高水平创新人才队伍 。推进“135”人才强省体系建设。完善顶尖人才引育和支持机制,培养战略科学家、一流科技领军人才和创新团队。深化海外人才来浙便利化改革、外国人才服务保障综合配套改革。建立产业导向的青年科技人才引育机制,健全青年科学家长期滚动支持机制,支持在校研究生承担“新苗计划”等应用导向的基础研究项目。实施基础学科拔尖人才培养“101”计划。培育科技型企业家。统筹推进卓越工程师、大国工匠、高技能人才培养,高质量建设国家和省级卓越工程师实践基地。建立以创新能力、质量、实效、贡献为导向的人才分类评价体系,完善科技人才分类考核激励机制。加强科学技术普及,大力弘扬科学家精神、工匠精神。到2030年,累计集聚顶尖人才300名、青年科技人才3000名。
强化企业创新主体地位 。支持企业全面参与技术创新决策、科研组织和成果转化,完善“高校+平台+企业+产业链”结对合作机制,健全“企业出题、政府助题、平台答题、车间验题、市场评价”协同攻关机制。支持龙头企业发挥创新引领作用,建设高能级研发与创新机构,牵头组建创新联合体、产业技术联盟,参与国家、省级重大科技攻关任务。打造“科学家+企业家”创新联合体。强化科创型企业梯度培育,培育科技领军企业、专精特新“小巨人”、制造业单项冠军、雄鹰企业、独角兽企业和高新技术企业。实施规上工业企业研发能力提升行动,支持企业产品技术创新、商业模式创新、品牌价值创新、经营管理创新。
完善科技创新投入机制 。鼓励企业加大科技创新投入,落实企业研发费用加计扣除、高新技术企业所得税减免、基础研究投入税收优惠等政策,引导企业建立研发准备金制度。完善政府科技创新投入稳定增长机制,各级政府科技创新投入预算安排原则上只增不减。优化政府科技创新投入结构,加大基础研究、应用基础研究、人才引育和科研平台、概念验证中心、中试平台、科技企业孵化器等投入。支持高校、科研机构加大科技投入,实现科创平台有组织科研成果转化全覆盖。
巩固拓展跨区域科技创新合作 。加快共建上海(长三角)国际科技创新中心,强化科技战略协同、创新政策衔接、资源要素共享,建强高水平国家实验室体系、高能级科研机构体系,深化科技创新券通用通兑,合力打造世界级科技创新策源地。加强与粤港澳大湾区科技攻关、产业发展、人才引育交流合作。推动国际科技合作载体扩面提质增效,高水平建设中欧人才交流与创新合作中心、中国—中东欧国家创新合作研究中心,支持以研究型大学为主体建立全球科学联盟。深入实施深时数字地球国际大科学计划。
打造“415X”先进制造业集群 。强化“省级—国家级—世界级”集群梯度培育。推动环杭州湾现代纺织服装、宁波绿色石化、浙东工业母机、杭州视觉智能等国家先进制造业集群向世界级集群迈进。提升杭州生物医药、宁波新型功能材料等国家级战略性新兴产业集群发展能级,争取集成电路、新能源汽车、智能物联等领域新增国家级战略性新兴产业集群。争创国家级中小企业特色产业集群。优化省级特色产业集群“核心区+协同区”培育机制。引导各地育强特色产业、强化协同联动。
推动服务业扩能提质 。深化服务业高质量发展“六大高地”工程。促进生产性服务业向专业化和价值链高端延伸,提升工业软件、知识产权、科技金融、航运服务、人力资源等重点环节协同创新能力,加强共性技术研发、检验检测等平台谋划布局,增强软件信息技术服务、电子商务等领先优势,推动智能服务等新场景规模化应用。推进生活性服务业高品质、多样化升级,推动养老、育幼、健康、家政等服务提质扩容,加强公益性、基础性服务业供给,发展“旅游+”“体育+”“文化+”“健康+”等融合业态。
促进平台经济创新发展 。锚定平台经济高质量发展强省建设目标,实施平台经济创新攀高行动,推动平台企业加快技术创新、模式创新和应用创新。深化“平台+产业”双向赋能,面向特定行业打造协同快速管理控制平台,推动定制化设计、小批量试单、组织化生产。发挥平台市场和流量优势,培育“产品+内容+生态”场景,支持开拓更广阔市场。实行审慎监管,强化平台经济综合治理,加快平台经济标准制度创新,推动直播电商穿透式监管,引导平台企业规范经营,防止低水平同质化、低价恶性竞争,促进各方主体互利共赢。
高标准建设大宗商品资源配置枢纽 。加快国际大宗商品储运基地建设,完善大宗商品储运设施,建立高效灵活的储备运行和管理机制。建设国际大宗商品加工基地,推动绿色石化产业延链补链强链,完善国际混配矿加工分销体系,做大农产品精深加工等产业。深化国际海事服务基地建设,打造全球保税船用燃料加注中心。建设国际大宗商品贸易中心、交易中心,打造大宗商品特色型综保区、大宗商品贸易数字化平台,共建长三角期现一体化场外市场,到2030年,大宗商品年进出口总额达7100亿元。
加速建设国际航运枢纽 。锻造宁波舟山港世界一流强港硬核力量,建设五大千万级集装箱泊位群、三大亿吨级散货泊位群。提升嘉兴港长三角海河联运枢纽功能,深化舟山江海联运服务中心建设,推动环乐清湾港区基础设施互联互通、共建近洋航运中心。完善港口集疏运体系,形成“枢纽+通道+网络”整体布局。加快航运服务业高质量发展,积极拓展国际海运市场,做优东南亚等近洋航线,拓展国际集装箱远洋航线,完善北极航线等网络,做大本土国际远洋运输船队规模。
稳量提质货物贸易 。构建以价值效益为导向、健康可持续的出口竞争秩序。加快贸易结构调整,扩大高新技术产品和关键零部件、元器件、半成品等出口,拓展中间品、绿色低碳产品等贸易新领域,有序发展新型易货贸易。支持企业深耕传统市场、拓展新兴市场,深化“千团万企拓市场争订单”、“十链百场万企”工贸联动等行动,加强企业自主品牌培育。扩大关键装备、能源资源和优质消费品等进口,支持进口贸易促进创新示范区建设,推动进出口平衡发展。深化国家跨境电商综试区建设。到2030年,货物贸易出口占全国份额保持基本稳定。
扩大服务消费 。加快发展情绪消费、圈层消费、宠物经济、入境消费、低空消费、汽车后市场消费、旅居消费等业态,积极发展直播电商、即时零售、兴趣电商等模式。培育壮大首发经济,统筹推进门店首开、活动首秀、场景首建、模式首创和品牌建设。统筹“浙BA”、浙江城市足球联赛等赛事IP,大力发展演艺经济、赛事经济、票根经济、“会展+”经济。大力倡导绿色消费,发展二手经济、共享经济等。优化健康消费供给。深入挖掘住宿餐饮、家政服务、养老托育等消费潜力。
优化投资结构 。一体抓好制造业、生产性服务业等拉动性强的产业投资,扩大高技术产业和战略性新兴产业投资,提升产业投资比重。加大促进新质生产力培育投资力度,加强“卡脖子”关键环节突破、产业链供应链韧性提升、新型基础设施等重点领域投资。聚焦国家重大战略实施和重点领域安全能力建设,谋划实施一批“国家所需”和“浙江所能”结合的重大项目。适应人口结构变化和流动趋势,提升民生类政府投资比重,加大城市更新、社会民生投入。
提高政府投资效益 。优化政府投资方向,重点投向市场不能有效配置资源的社会公益服务、公共基础设施、农业农村、生态环境保护、重大科技进步、社会管理、公共安全等领域,严禁违规建设楼堂馆所,严禁建设“形象工程”“政绩工程”“面子工程”,对政府投资的会展场馆等项目实行提级论证。严格执行政府投资年度计划,未列入计划的政府投资项目不得实施、不得进入招标投标程序。探索编制全口径政府投资计划,更好统筹政府投资需求和能力。深化政府投资项目可行性研究,避免过度超前和低水平重复建设。深化政府投资咨询论证,完善政府投资决策程序,修订政府核准投资项目目录。
加强重大项目全生命周期管理 。谋划盯引一批,健全“自上而下、双向打通”重大项目谋划机制,深化跨区域跨流域跨周期、投资规模大、多年想干而未干成的重大项目前期研究。规范促进招商引资,健全招商引资统筹机制,完善内生招引项目同等政策支持、内生项目要素保障和跨域有序流转等机制。新开工一批,完善政策引领、要素保障等组合拳,深化重大项目建设要素保障机制改革。建设实施一批,深化省领导联系重大项目、“721”分类分层分级协调等机制,加强重大项目督导服务,全力破解项目推进中的难点堵点。投产投运一批,加强政府投资项目竣工验收管理,建立健全重大项目后评价机制。
建立健全与重大项目推进相适应的投融资模式 。迭代“项目+财力+风险”三大机制,探索开展“债贷结合”。加强政府投资基金全省统筹管理,规范基金设立、投向和使用,严控新设县级政府投资基金,优化基金退出机制,发挥基金耐心资本作用。大力发展多元化股权融资,稳步扩大直接融资规模。依法从严规范政府和社会资本合作,健全合作履约监督机制。加强基础设施领域不动产投资信托基金(REITs)常态化推荐发行。深化投资项目审批制度改革。拓展省投资项目在线审批监管平台功能,推动智能化改造。
增强民间投资活力 。推进基础设施竞争性领域向民营企业公平开放,健全民营企业参与重大项目建设长效机制,支持民间资本参与投资铁路、核电、水电、海上风电、油气管道、进口液化天然气接收和储运设施、供水等领域项目,具备条件的项目民间资本持股比例可在10%以上。拓宽民营企业融资渠道,健全省金融综合服务平台和各级融资信用服务平台功能,完善信用修复机制,促进信贷资源向民间投资合理配置。到2030年,民间投资占固定资产投资比重稳中有升。
做强做优做大国有企业和国有资本 。深化国资国企改革,推动国有资本向关系国家安全、国民经济命脉的重要行业和关键领域集中,向关系国计民生的公共服务、应急能力、公益性领域集中,向前瞻性战略性新兴产业集中,健全国有企业公司治理和市场化运营机制。完善主责主业管理,推动国有资本围绕重点领域开展战略性重组和专业化整合,推动国有企业产业结构优化调整,建立国有企业履行战略使命评价制度。加快建设创新国企,健全国有企业推进原始创新制度安排和科技创新投入机制。深化经营性国有资产集中统一监管,健全国企债务风险监测机制。
维护公平公正的市场秩序 。全面落实市场准入负面清单制度,深化省域公平竞争先行先试改革,探索建立跨区域、跨部门公平竞争审查机制,破除地方保护和市场分割。深化招投标领域治理改革,规范地方政府经济促进行为。坚持“全方位诚信、全数据入信、全社会用信”,深化经营主体信用建设综合改革,构建覆盖各类信用主体、制度规则统一、共建共享共用的社会信用体系,加快建设高水平“信用浙江”。健全一体衔接的流通规制和标准,深化地方标准管理制度改革,高标准联通市场设施,完善公共资源交易平台体系。强化反垄断和不正当竞争执法司法,综合整治“内卷式”竞争。加快推进杭甬温要素市场化配置综合改革,推进存量空间提质增效,健全转化高效的技术市场、开放共享的数据市场。
优化政府治理体系。推进政府职能转变,推动政府运行规范有序、公开透明、便民高效,建设人民满意的现代政府。厘清政府、市场和社会边界,推动政府积极有效矫正市场失灵、维护市场秩序,保持政策连续性、稳定性,提高经济调节能力。推进数字政府2.0建设,加快政务应用整合优化,推动集约运维改革,探索数据资源化价值化路径。纵深推进机关效能建设,深化建设“掌上办事之省”,实施“高效办成一件事”,规范行政审批中介服务。健全企业综合服务中心运行机制,深化“企呼我应”平台建设,做到“有求必应、无事不扰”。
加快建设金融强省 。实施金融现代化系统推进工程,构建省域现代金融体系。实施融资畅通工程和“凤凰行动”计划,做实做优科技金融、绿色金融、普惠金融、养老金融、数字金融,探索做好浙江特色的开放金融、海洋金融、民间金融。推动各类金融机构专注主业、完善治理、错位发展,支持中小法人银行差异化特色化经营,推动法人保险机构专业化发展,支持法人证券公司打造一流现代投资银行,发展征信等新型机构,积极引入外资金融机构。全面提高金融监管能力。
唱好杭甬“双城记”。提升杭甬双核能级,加快机制完善、规划联动、设施互通、产业协同,打造辐射全省的创新策源地和开放主枢纽,实现全国城市排名争先进位。增强杭州原始创新策源能力,推动人工智能创新发展、数字经济全面跃升,加快城东智造大走廊建设,打造现代化国际大都市。推动宁波港产港贸港城一体化发展,促进先进制造延链成群、一流强港提能升级,打造现代化滨海大都市。发挥绍兴融杭联甬“金扁担”作用,推进杭州钱塘新区、绍兴滨海新区、宁波前湾新区协同发展。
统筹建设“三圈一群”。加快杭州都市圈同城化发展,深化杭绍、杭湖、杭嘉一体化,推动毗邻县域公共服务逐步与杭州同质同标,争当全国现代化都市圈建设样板。推动宁波都市圈跨山跨海跨湾发展,提高甬舟、甬绍、甬台协作水平。提升温州都市圈能级和协调发展水平,做强温州“全省第三极”功能,加强与台州、丽水以及闽北等产业协作,推进浙南区域一体化合作。优化金(义)衢丽城市群生产力布局,增强金华内陆开放枢纽功能,打造浙中高质量发展重要增长极,推动衢丽提升城市能级、强化市域统筹,支持义乌做大做强,促进城市群县域均衡协调发展。
推进海洋产业创新发展。提升临港化工、高端船舶与海工装备、现代渔业等传统优势产业,壮大海洋清洁能源、海洋新材料、海洋生物医药及生物制品等新兴产业,布局海洋电子信息、深海资源勘探、深海智能装备等未来产业,到2030年,力争海洋生产总值占GDP比重达14%。建设涉海重点实验室,争取落地海洋大科学装置,加快突破海洋产业关键技术,健全海洋科技成果转化体系,推动“空天海”一体智慧化发展,培育海洋科技领军企业。支持杭州争创海洋科技创新策源地。
提升海洋现代化治理能力 。积极参与联合国海洋十年大科学计划,加强全球海洋科研调查、防灾减灾、蓝色经济合作。推进东海国家气候观象台建设。以蓝色海湾、和美海岛、美丽岸滩建设为抓手,深化海洋生态保护和修复,大力发展海洋碳汇,推广“蓝色循环”模式,加强海洋废弃物高效循环利用。保护修复海洋历史遗存,打造甬舟世界文化遗产群落。加强海洋风险研判和生态灾害预警处置,强化海洋渔船安全管理,筑牢海上安全和船舶防污染屏障。
深度融入长三角一体化发展 。全面对接上海“五个中心”建设,共建虹桥国际开放枢纽,纵深推进嘉兴与上海全面接轨发展,支持宁波、绍兴、湖州等发挥比较优势加强与上海协同合作,深化小洋山区域合作开发。推进浙苏、浙皖更深层次合作,谋划建设杭合创新带、苏嘉甬智造走廊、沪湖绿色智造廊道。支持浙皖闽赣、浙南闽北、苏浙皖等省际毗邻地区协同发展,共建沪绍金产业创新带、沪杭衢经济走廊,推动衢州发挥区域联动枢纽作用。共建轨道上的长三角、长三角美丽中国先行区,深化数字长三角建设,提升能源基础设施互济保供能力,共建世界级产业集群。高水平建设长三角生态绿色一体化发展示范区、嘉善县域高质量发展示范点,力争嘉善地区生产总值占示范区生产总值的比重稳步提升。
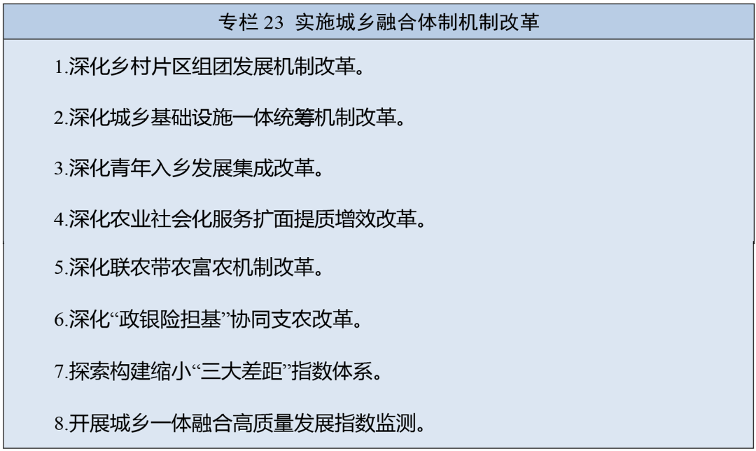
深化高效生态农业强省建设 。落实耕地保护和粮食安全责任制,确保粮食和重要农产品稳产保供。培育发展农业新质生产力,深化科技强农、机械强农,开展种源等全产业链创新。深化“百链千亿”行动,推动“土特产富”全链发展,促进农村一二三产深度融合。育强链主型农业龙头企业,提升现代农业园区、特色农业强镇等平台。优化农产品加工布局,支持整县推进农产品冷链物流设施建设,打响浙江名优农产品形象品牌。深化生产供销信用“三位一体”改革,健全农业社会化服务体系。发展农业适度规模经营。构建多元化食物供给体系,完善生猪产能调控机制,优化蔬菜生产供应体系,打造特色“森林粮库”。
拓宽农民增收致富渠道 。完善强农惠农富农支持政策,鼓励农民多渠道自主创业、灵活就业,健全新型农业经营主体扶持政策同带动农户增收挂钩机制。深化“共富工坊”建设,规范发展共富市集。健全低收入农户常态化帮扶机制,推广新昌县“挂单奔中”低收入家庭集成帮扶做法,到2030年,全省低收入农户人均可支配收入达3.8万元以上。深化农村产权制度改革,规范农村产权流转交易体系。加强农村金融服务,深化现代设施农业贷款贴息,扩面实施生物活体资产、农业生产设施产权抵押贷款。
推进城乡一体国土空间治理现代化 。强化主体功能区战略实施,保持全省城市化地区、农产品主产区、重点生态功能区格局总体稳定,健全差异化配套政策体系,支持开化、淳安等实践探索,推动重点生态功能区优先保障生态安全、促进生态产品价值实现。坚持国土空间规划定格局、土地综合整治优布局、城乡有机更新提品质,完善国土空间规划体系,开展国土空间规划体检评估。加快建设自然资源管理和国土空间规划“一张图”,协同推进县域国土空间治理。深入实施土地综合整治(多田套合)工程。
深入践行社会主义核心价值观 。大力弘扬伟大建党精神、红船精神及浙江精神。保护好、管理好、运用好红色资源。深化“浙江有礼”省域文明新实践,打响“在浙江看见文明中国”品牌。弘扬诚信文化。实施先进典型群像选树计划,完善关爱帮扶礼遇机制。深化全国文明城市创建。加强和改进思想政治工作,加强青少年思想道德建设。深化主流媒体系统性变革,强化新闻宣传和网络舆论一体化管理,提高主流舆论引导能力。加强网络内容建设和管理,提升信息化条件下文化领域治理能力,培养“中国好网民”。做强哲学社科基础支撑,实施马克思主义学院培优计划。推进浙江高端智库建设。
打造更具吸引力的文旅精品 。促进农文旅、水文旅、文商旅、工业旅游等融合发展,打造“大视听+旅游”“康养+旅游”“体育+旅游”“交通+旅游”等新模式。推动国家级旅游度假区、5A级旅游景区、世界最佳旅游乡村等升级业态场景,集成建设网红打卡矩阵。推进杭黄世界级自然生态和文化旅游廊道、西湖—千岛湖—黄山生态文化旅游体育廊道、雁荡山—楠溪江景区、浙皖闽赣“95联盟大道”等建设,打造江南水乡古镇旅游圈。实施乡村旅游“五创”行动,打响“乡村旅游看浙江”品牌,发展民宿经济。做优“诗画浙江”主题漫游长廊,做精特色主题游。实施入境旅游跃升计划。到2030年,旅游产业增加值占GDP比重达7%。
推动基础教育扩优提质 。落实立德树人根本任务,促进思政课堂和社会课堂有效融合,完善德智体美劳全面培养体系。优化学前教育公共服务体系,深化义务教育全域教共体(集团化)办学,实现国家学前教育普及普惠县、义务教育优质均衡发展县全覆盖。按照国家部署,逐步落实免费学前教育,探索延长义务教育年限。推动普通高中扩容增量,加快推进分类办学改革,深化“县中振兴”行动。优化中小学课程衔接机制。完善高考综合改革,深化教育评价改革,培养更多“会创造的人”“会生活的人”。健全各学段学位资源监测机制,市县联动探索跨学段资源动态调整与余缺调配。引导规范民办教育发展。培养高水平教师队伍,强化教师待遇保障。深入实施素质教育,加强青少年心理健康关爱,实施体质强健计划,深化体教融合。推动拔尖创新人才早期培养。
优化现代职业教育体系 。深化职普融通、产教融合、科教融汇,构建具有浙江特色的现代职业教育体系。稳步发展本科层次职业教育,深化高职“双高计划”。推动职业院校以市场需求为导向,深化产教融合、校企合作,健全专业动态调整机制,推行校企师资共用。加强职业院校、技工学校、普通高校融通衔接,深化高校继续教育改革,探索学历证书、技能证书、职称证书融通互认机制,构建贯穿劳动者学习工作终身、覆盖职业生涯全程的全生命周期职业技能培养体系。建立职业院校分类评价机制,引导职业教育内涵式发展。
深化省域技能型社会建设。实施新时代高技能人才培育领航行动,擦亮“浙派工匠”金名片。深化产业工人队伍建设,打造职工成长型社会。完善基层技能培训公共服务网络,打造技能型小镇、社区、乡村等基本单元,建设覆盖城乡的“30分钟职业技能培训圈”。推行岗位需求、技能培训、技能评价、就业服务“四位一体”精准培训模式,构建“产训评用”技能生态链。实施“新八级工”职业技能等级制度,探索技能人才中长期激励机制。办好第四届全国职业技能大赛。
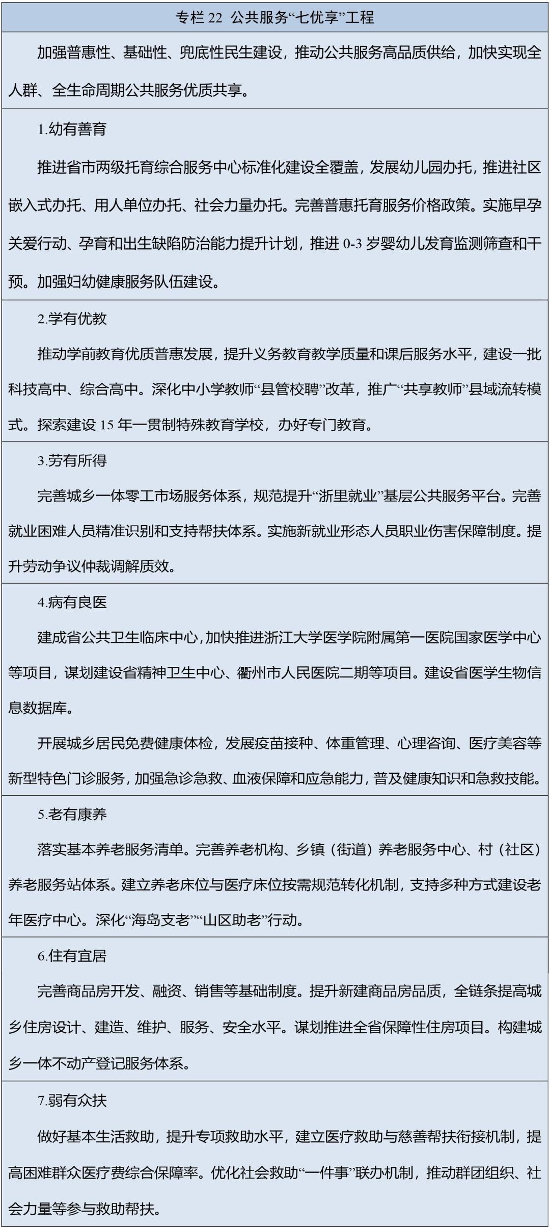
高水平建设健康浙江 。推进卫生健康现代化建设,强化医疗资源统筹规划,促进优质医疗资源均衡布局,完善分级诊疗机制。扎实推进新一轮“医学高峰”建设,开展重大疾病诊治中心建设。实施医疗卫生强基工程,推进高水平县级医院建设,完善“固定+流动+互联网+人工智能”医疗卫生服务新模式,深化医疗卫生人才县乡村一体化管理改革,推动医共体向健共体升级。实施新时代“中医药攀登工程”,推进浙派中医、中药和中医药文化传承创新发展。加强慢性病综合防控,推进重大慢病早筛早诊早治,完善精神卫生、社会心理服务体系。加强现代化疾控体系建设,强化公共卫生能力,建设国家区域公共卫生中心,完善传染病联防联控机制。推进医疗体制改革,促进医疗、医保、医药协同发展和治理,深化以公益性为导向的公立医院改革,强化县(市、区)、基层医疗机构运行保障。促进创新药和医疗器械发展。加强医疗卫生队伍能力建设。到2030年,个人卫生支出占卫生总费用比重控制在24%以下。
强化现代化体育强省建设 。优化全民健身公共服务体系,强化嵌入式体育场地设施、体育服务综合体建设,推动经常性体育锻炼成为每个人的习惯。优化竞技体育项目布局,保持竞技体育水平走在全国前列,打造赛事强省。深化足球等管理体制机制改革,推进省市县三级足球青训体系建设,建立青训教练员参与校园足球教学共享机制。建设一批高质量户外运动目的地,推进环浙步道、大运河国家步道浙江段建设,培育特色户外赛事活动。支持体育场馆设施专业化、社会化运营。到2030年,人均体育场地面积达4.2平方米。
厚植引人聚人发展沃土。构建精准引人用人政策体系,打响“创新创业在浙江”品牌。加快青年发展型省份建设,吸引更多青年群体来浙留浙,健全覆盖求学、就业、创业、婚恋、安居、成长等全周期青年发展政策体系,推动青年更好融入浙江。深化“青年驿站”建设管理机制改革,实施青年夜校项目。搭建青年社交与发展平台,引导青年参与潮流消费业态打造、品质消费场景体验。全面放开放宽城镇地区落户限制,健全公共服务梯度供给体系,推进“跨省通办”服务,营造留得安心、过得舒心的社会氛围。
积极应对人口老龄化 。完善基本养老服务制度,扩大康复护理、安宁疗护服务供给,强化失能失智老年人照护,扩大长期护理保险制度覆盖面。健全城乡养老服务网络。加强嵌入式养老机构建设,积极发展机构养老,加快公共设施适老化改造。扩大养老服务普惠资源,完善普惠养老机构价格形成机制。加强养老服务队伍建设。积极开发老龄人力资本,稳妥实施渐进式延迟法定退休年龄政策。丰富老年文体服务,发展老年教育,加强涉老社会组织建设,发展老年志愿服务。健全养老事业与养老产业协同发展机制,培育发展银发经济,加大对老龄用品研发和产业化支持力度。推进老年友好城市、老年友好型社区建设。
完善养老、失业和工伤保险 。推进养老保险高质量参保扩面,完善多层次多支柱养老保险体系,发展企业(职业)年金,推行个人养老金制度,合理调整退休人员基本养老金水平。健全城乡居民基本养老保险筹资和待遇合理调整机制,优化缴费档次设置,鼓励多缴多得,扩大集体补助覆盖面。巩固完善失业保险和工伤保险省级统筹,推动参保扩面。健全工伤保险预防、补偿、康复“三位一体”制度体系。完善灵活就业人员、农民工、新就业形态人员等群体社会保障。发挥各类商业保险补充保障作用。
织密织牢医疗保障网 。健全基本医疗保险、大病保险、医疗救助保障机制,深化职工医疗互助保障,发展商业健康保险。推动实现基本医疗保险省级统筹,健全基本医疗保险筹资和待遇合理调整机制,加强职工医保个人账户家庭共济,缩小区域间、群体间差距。扩大居民基本医保参保覆盖面,落实持居住证参保政策。深化医疗服务价格改革,优化药品集采、医保支付和结余资金留用使用政策。探索对中医优势病种按疗效价值付费的医保支付支持政策。加强医保基金监管,确保医保基金安全高效可持续运行。
提升住房供应和保障水平 。完善住房市场供应体系,大力支持刚性和改善性住房需求,因城施策控增量、去库存、优供给,建设一批更高质量、适销对路的品质住房。构建房地产发展新模式,深化商品住房销售制度改革,发展住房租赁市场。坚持以需定建、以需定购,优化保障性住房供给,鼓励收购存量商品房重点用于保障性住房,有序扩大保障性住房覆盖面,着力解决新市民、青年人、农业转移人口等群体住房困难问题。深化住房公积金制度改革,推动制度扩面提质。
深化城乡土地制度改革 。健全与宏观政策和区域发展高效衔接的土地管理制度,建立新增城镇建设用地指标配置同常住人口增加协调机制,探索建设用地总量按规划期管控模式,实行统筹存量和增量综合供地。稳步推进农村第二轮土地承包到期后再延长三十年试点,深化农业“标准地”改革,探索承包地经营权流转价格形成机制。推进全域闲置农房盘活,深化集体林权制度改革。有序推进农村集体经营性建设用地入市改革,健全土地增值收益分配机制,建立健全城乡统一的建设用地市场、价格形成机制和收益分配制度。
健全跨区域合作机制 。完善地区间规划统筹、产业协作、利益共享等机制,加强跨区域战略统筹和规划衔接,协同推进跨区域战略平台和重大工程项目规划建设。持续开展山区海岛县结对帮扶行动,以需求为导向,强化省直单位、国资国企、经济强县等多元主体参与的组团式帮扶,分类制定激励政策。鼓励在市域内、县域内开展多种形式的结对帮扶合作,加大对“相对薄弱乡镇”“相对薄弱村”的结对帮扶力度。探索在结对帮扶地区间开展统计分算、税收分享、用地和碳排放指标等利益共享机制。
优化初次分配格局 。健全各类要素由市场评价贡献、按贡献决定报酬的初次分配机制,构建技能导向的薪酬分配制度,强化以增加知识价值为导向的分配政策。完善稳岗扩岗长效机制和创业带动就业机制,支持企业通过提质增效拓展从业人员增收空间,合理提高劳动报酬在初次分配中的比重。完善劳动者工资决定、合理增长、支付保障机制,深化能级工资集体协商,健全最低工资标准调整机制。分类分行业推进事业单位薪酬制度改革。完善企业薪酬调查和信息发布制度。
扩大中等收入群体 。实施城乡居民增收计划和“劳动增收”行动,有效增加低收入群体收入,提高中等收入群体比重,推动形成橄榄型分配格局。聚焦重点群体精准实施增收政策,激发高校毕业生、技术工人、进城农民工、中小企业主和个体工商户、退役军人等重点群体增收潜力。探索推广劳动者工资保障险。完善省低收入人口监测平台。规范收入分配秩序和财富积累机制,依法保护合法收入,合理调节过高收入,取缔非法收入,鼓励先富带后富促共富。
打造内联外畅铁路网 。实施“千亿千里”铁路建设行动,以联网、补网、强链和枢纽能力提升为重点,客运和货运并重,新建和改扩建并举,积极构建布局合理、覆盖广泛、高效便捷、安全经济的现代化铁路网络。加快贯通沿海高铁通道,补齐沪昆通道能力短板,力争开工建设沪甬跨海通道。提升杭州、宁波等铁路枢纽能级,推动望江门越江隧道等开工建设。强化港口后方铁路通道建设,建成投运梅山等铁路专用线,贯通“双高箱”运输路径,推动铁路专支线公里,实现“市市通高铁”。强化轨道交通跨省互联,推进长三角一体化贯通运营,提高市域(郊)铁路可持续运营能力,完善杭州、宁波、温州都市圈轨道交通网。
统筹布局新型数字基础设施,探索建设通算、智算、超算、量算融合的算力体系,前瞻布局时空智能、太空计算基础设施。规模部署5G-A网络和万兆光网,前瞻布局6G、卫星互联网等新通信网络,建成5G-A基站9万个、50G-PON端口15万个。推进传统基础设施更新和数智化改造,加快智慧公路、智慧航道建设,推进环杭州湾车路云、浙北航道船岸云集成应用,深化“杭州—桐乡—德清”智能网联汽车“车路云一体化”应用。推动宁波舟山港传统集装箱、干散货码头智慧化改造。谋划建设杭州湾南翼绍兴低空安全新基建。推进数智水利建设,构建“天空地水工”一体化监测感知体系。推动交通、水利、能源、气象等基础设施跨领域融合发展。
健全碳排放双控机制 。实施碳排放总量和强度双控制度。构建覆盖区域、行业、企业、项目、产品的碳排放数智治理体系,深化推进碳账户体系改革,完善碳排放统计核算、应用。健全地方碳考核机制,实施省市两级碳排放预算管理。加强行业碳排放管控,探索企业碳预算管理,引导企业参与自愿减排交易。全面实施固定资产投资项目节能审查和碳排放评价,落实新上“两高”工业项目碳排放等量或减量置换。建设省产品碳足迹数据库,开展特色产品碳足迹因子研究,推动与国际衔接互认。
深入推进生态环境分区管控,严控“两高”工业项目上马建设,分门别类制定高耗能项目、园区、重点产业、重点企业减排措施。严控新增化工园区,推动化工、医药项目向化工园区集聚发展。严格执行国家产业结构调整指导目录,严控炼油、基础化工原料产能规模。实施节能降碳改造专项行动,加快石化、纺织、建材等八大高耗能行业绿色低碳转型,推进涂装、包装印刷、电镀等产业集群整治提升,确保“十五五”时期节能1500万吨标准煤以上。发展节能降碳、环境保护、资源循环利用等绿色低碳产业,推进退役风电、光伏设备、动力电池等回收利用。
优化交通运输方式,加速推进“公转水”“公转铁”,逐步形成中长距离运输以铁路和水路为主的模式。提升交通基础设施绿色化、智能化水平,加快清洁集疏港建设,打造零碳物流通道。推广清洁低碳交通运输装备,推进铁路电气化改造,支持湖州等地开展内河船舶新能源化改造,实施醇氢能源应用专项行动,提速新能源重卡规模化应用,推动城市公共服务车辆电动化替代,加快老旧车船淘汰更新。到2030年,国六及新能源货车保有量占比达75%。
深化污染防治攻坚 。更高标准打好蓝天、碧水、净土保卫战。统筹实施移动源、工业源、燃煤源、扬尘源联控,加强挥发性有机物和氮氧化物等协同减排,强化环杭州湾地区、金衢盆地大气污染综合治理。统筹水资源、水环境、水生态治理,加强饮用水水源保护,强化蓝藻水华预警防控。实施农用地土壤重金属污染源头防治行动,加强地下水污染风险防控,推进固体废物综合治理,加强塑料污染全链条治理,推进全域“无废城市”建设。强化新污染物治理、噪声污染防治。
深化生态保护修复 。统筹山水林田湖草沙一体化保护和系统治理,实施“大美自然·山水浙江”行动。推进以国家公园为主体的自然保护地体系建设,争取设立钱江源—百山祖国家公园,深化名山公园建设。加强近岸海域、重要江河湖库、湿地系统治理保护。提高濒危野生动植物抢救保护水平,提升生态系统多样性稳定性,推进联合国生态文明国际合作示范区建设。科学开展国土绿化行动,提升森林质量,加强古树名木和古道保护,全面深化林长制,建设现代化国有林场。建设智能化绿色矿山。推进美丽单元等建设。
人人都是低碳的参与者,倡导简约适度、绿色低碳的生活方式和消费模式。持续深化“光盘行动”,坚决制止餐饮浪费。鼓励绿色出行,推进公共交通优先发展。加快建筑节能降碳改造,新建建筑全面执行绿色建筑标准,提升超低、近零能耗和装配式建筑比例。引导公众深入践行节约用水用电。提升垃圾分类管理服务水平,优化投放时段管理。健全绿色消费激励机制,推动机关事业单位和企业优先采购绿色产品。完善废旧物资循环利用体系,减少过度包装,推广可降解塑料制品。
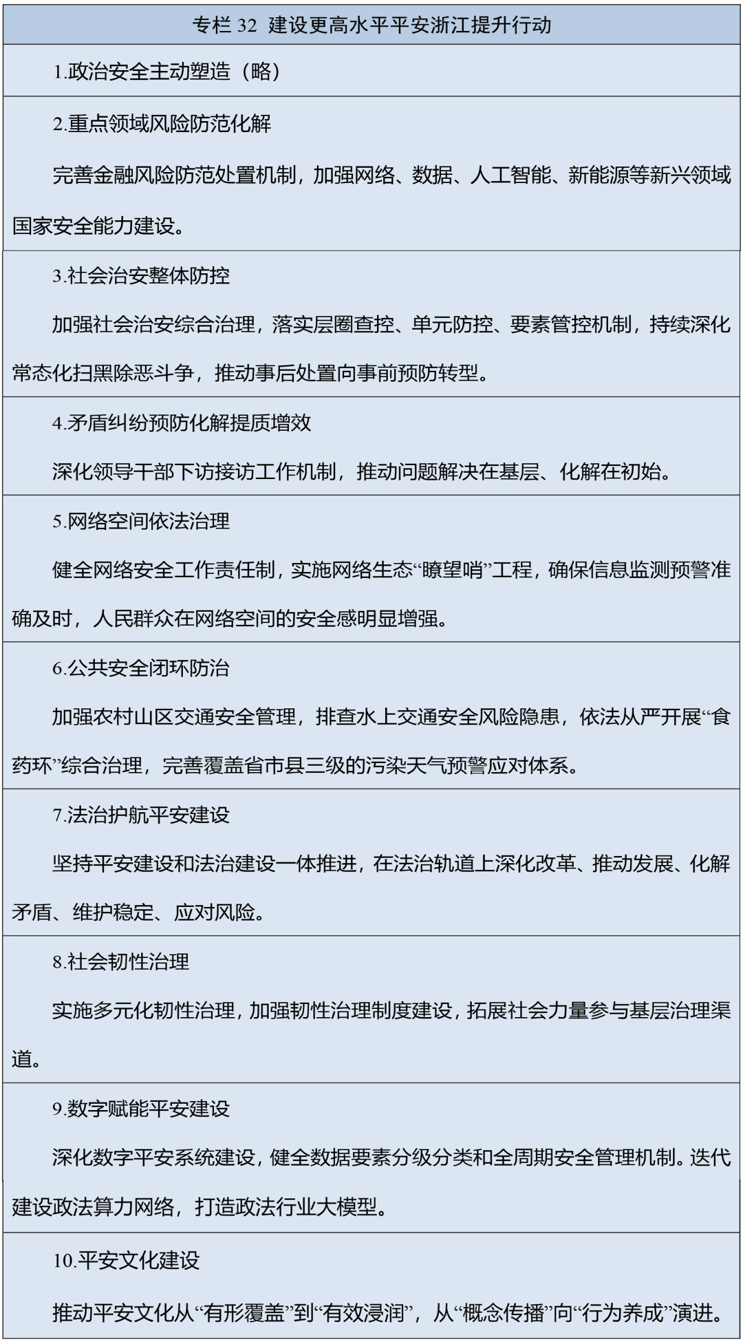
坚决守牢政治安全和社会稳定底线。落实国家安全责任制,坚定维护国家政权安全、制度安全。强化意识形态阵地建设和管理,加强国家安全宣传教育。提升保密工作体系对抗能力。大力支持国防和军队现代化建设,深化跨军地工作协同机制,加快国防动员能力建设,加强后备力量建设,优化人民防空和现代海防建设。深化全民国防教育,加强新时代双拥工作,巩固军政军民团结。提升“智能、无感、动态、和谐”安保模式,推进重大决策社会风险评估法治化。
健全立体化智能化社会治安整体防控体系。落实维护社会稳定责任制。常态化推进扫黑除恶斗争,依法严惩严重暴力、涉枪涉爆、黄赌毒、盗抢和电信网络诈骗等违法犯罪活动,强化未成年人违法犯罪预防和治理。推进各级综治中心规范化建设迭代升级,擦亮“最多跑一地”品牌。筑牢校园、医院安全防线。强化大型群众性活动、旅游景区等安全监管。深化网络空间安全综合治理,加强个人信息保护。推进智慧平安社区网络建设。坚持专群结合、群防群治,培育平安类社会组织。
提升防灾减灾救灾能力。健全大安全大应急框架下应急指挥机制,加强基层应急管理体系和能力建设,完善“1618”救援指挥体系。完善基层防汛防台体系,推进无人机、机器人在森林与城市消防等领域应用。优化气象、水文、海洋、地质、森林监测站点布局,加快智慧气象建设。完善地震灾害风险防治体系,推进海域地震监测与构造环境探查,加强城乡地震安全韧性建设。健全立体智慧巡防和航空应急救援体系。完善防灾减灾宣传教育长效机制,加强社会应急力量培育。
推进基层治理体系和治理能力现代化 。坚持和发展新时代“枫桥经验”,推进系统治理、依法治理、综合治理、源头治理,完善共建共治共享的社会治理制度。迭代完善“141”基层治理体系,强化县级社会治理中心(综治中心)牵引枢纽作用,夯实村(社区)党组织领导下的网格“底座”。推广西山社区治理经验,发挥人民群众主体作用,引导各方有序参与社会治理。推进党建引领社区居委会、业委会、物业服务企业三方协同共治,推动城市管理进社区。全面实施乡镇(街道)履职事项清单。健全村(社区)工作事项准入制度。健全“三治融合”基层治理机制,加强平安文化建设,巩固拓展“后陈经验”。加强社会组织培育管理,推动行业协会商会改革发展,构建社会组织制度化协商平台。规范和畅通新经济组织、新社会组织、新就业群体参与基层治理的途径。改进各类社会群体服务管理,加强社会工作者队伍建设,健全新时代志愿服务体系。
提升社会矛盾纠纷预防化解能力 。推动人民调解、行政调解、司法调解、行业性专业性调解、商事调解有机衔接。推进矛盾纠纷预防化解法治化,健全调解优先、诉讼断后机制,深化“共享法庭”“枫桥式人民法庭”“枫桥式检察室”建设。建强基层矛盾调解员队伍。推进信访工作现代化法治化,传承和弘扬“干部下基层开展信访工作”。深化“民呼我为”,强化市民热线服务功能,完善人民建议征集机制。到2030年,纠纷前端化解率达52%。
建设公正高效权威的社会主义司法制度。落实和完善司法责任制,规范司法权力运行,提高司法裁判公正性、稳定性、权威性和说理性。深化司法领域“当事人一件事”集成改革,加强人权执法司法保障。推进庭审实质化改革,完善行政处罚和刑事处罚双向衔接制度,推动监察执法与刑事司法有效衔接。强化检察监督,加强公益诉讼。完善刑罚执行一体化机制。推进政法工作数字化平台建设,打造数字法治改革标杆省。健全涉外审判机制,完善诉讼、仲裁、调解有机衔接的国际商事海事纠纷多元解决机制,加强海事审判与海上行政执法协调联动。
健全定位准确、边界清晰、功能互补、统一衔接的规划体系,为省发展规划实施提供有效支撑。依据本规划同步部署、同步编制、同步实施一批省级重点专项规划、区域规划,创新推进专项规划省市县一体编制实施,切实增强专项规划对本规划实施的支撑。强化国土空间规划基础作用,依据本规划、结合国土空间规划评估结果,动态优化国土空间规划,为本规划确定的重大战略任务、重大项目落地提供空间保障。统筹各级各类规划编制,精简数量、提高质量。健全规划衔接协调机制,省级专项规划、设区市发展规划须按程序与省发展规划进行衔接,国民经济和社会发展计划要滚动落实本规划各项任务,将规划主要指标分解纳入年度计划指标体系并做好跨年度平衡。出台《浙江省发展规划条例》。
建立健全规划实施机制,明确各项目标任务分工。对约束性指标和公共服务、生态环保、安全保障等领域任务,强化责任分解落实;对预期性指标和现代化产业体系、扩大内需、民营经济发展、文化强省建设等领域任务,创造良好政策环境、体制环境和法治环境。健全规划实施情况年度监测、中期评估、总结评估全过程动态评估机制,根据监测评估情况及时提出加强和改进规划实施的政策举措。把完善省域监督体系融入规划实施之中,发挥纪检监察机关和审计机关监督作用,规划实施情况依法接受省人民代表大会及其常务委员会的监督。加强规划宣传,公开规划实施情况,自觉接受社会监督。
浙江省国民经济和社会发展第十五个五年规划纲要是我省乘势而上、接续推进中国式现代化建设的行动纲领。全省人民要更加紧密地团结在以习为核心的党中央周围,深刻领悟“两个确立”的决定性意义,增强“四个意识”、坚定“四个自信”、做到“两个维护”,在浙江省委的领导下,一张蓝图绘到底,一任接着一任干,坚定不移深入践行“八八战略”,踔厉奋发、勇毅前行,为推动高质量发展建设共同富裕示范区取得决定性进展、率先呈现基本实现社会主义现代化的生动图景而努力奋斗!
2026-02-12 17:46:51
浏览次数: 次
返回列表
友情链接:





